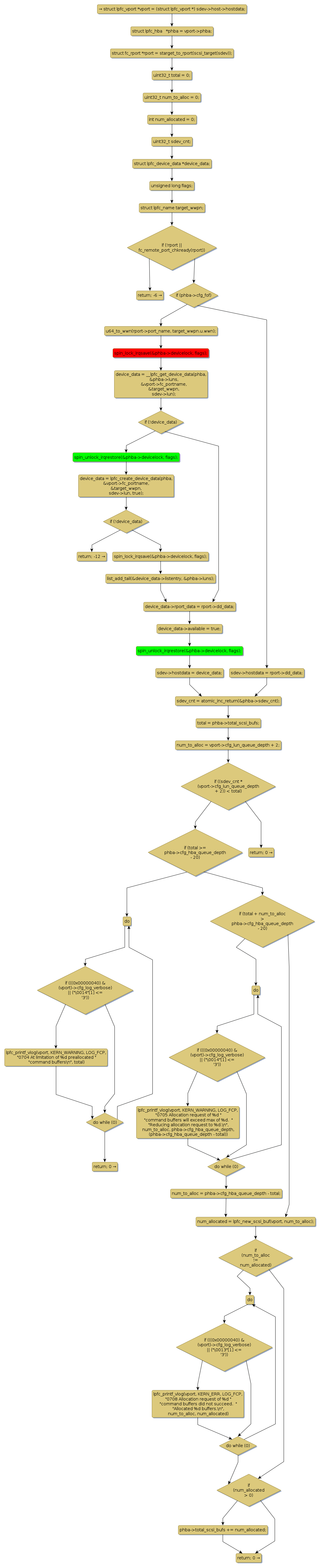
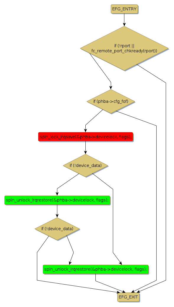
Instance Verification Kit (IVK)
spin lock @ [162470+44+/linux-3.19-rc1/drivers/scsi/lpfc/lpfc_scsi.c]
Instance Signature: devicelock
|
The Matching Pair Graph:
|
|
Function Name
|
Control Flow Graph (CFG)
|
Events Flow Graph (EFG)
|
Source Correspondence
|
|
lpfc_slave_alloc
|
|
|
[161818+16+/linux-3.19-rc1/drivers/scsi/lpfc/lpfc_scsi.c]
|